A component that can play a movie. More...
#include <juce_VideoComponent.h>


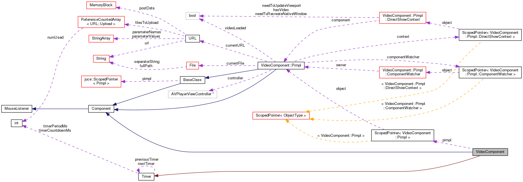
Classes | |
| struct | Pimpl |
Public Types | |
| enum | FocusChangeType { focusChangedByMouseClick, focusChangedByTabKey, focusChangedDirectly } |
| Enumeration used by the focusChanged() and focusLost() methods. More... | |
Public Member Functions | |
| VideoComponent () | |
| Creates an empty VideoComponent. More... | |
| ~VideoComponent () | |
| Destructor. More... | |
| void | addAndMakeVisible (Component *child, int zOrder=-1) |
| Adds a child component to this one, and also makes the child visible if it isn't already. More... | |
| void | addAndMakeVisible (Component &child, int zOrder=-1) |
| Adds a child component to this one, and also makes the child visible if it isn't already. More... | |
| void | addChildAndSetID (Component *child, const String &componentID) |
| Adds a child component to this one, makes it visible, and sets its component ID. More... | |
| void | addChildComponent (Component *child, int zOrder=-1) |
| Adds a child component to this one. More... | |
| void | addChildComponent (Component &child, int zOrder=-1) |
| Adds a child component to this one. More... | |
| void | addComponentListener (ComponentListener *newListener) |
| Adds a listener to be told about changes to the component hierarchy or position. More... | |
| void | addKeyListener (KeyListener *newListener) |
| Adds a listener that wants to hear about keypresses that this component receives. More... | |
| void | addMouseListener (MouseListener *newListener, bool wantsEventsForAllNestedChildComponents) |
| Registers a listener to be told when mouse events occur in this component. More... | |
| virtual void | addToDesktop (int windowStyleFlags, void *nativeWindowToAttachTo=nullptr) |
| Makes this component appear as a window on the desktop. More... | |
| virtual void | alphaChanged () |
| Called when setAlpha() is used to change the alpha value of this component. More... | |
| virtual void | broughtToFront () |
| Called when this component has been moved to the front of its siblings. More... | |
| virtual bool | canModalEventBeSentToComponent (const Component *targetComponent) |
| When a component is modal, this callback allows it to choose which other components can still receive events. More... | |
| void | centreWithSize (int width, int height) |
| Changes the component's size and centres it within its parent. More... | |
| virtual void | childBoundsChanged (Component *child) |
| Called when one of this component's children is moved or resized. More... | |
| virtual void | childrenChanged () |
| Subclasses can use this callback to be told when children are added or removed, or when their z-order changes. More... | |
| void | closeVideo () |
| Closes the video and resets the component. More... | |
| virtual void | colourChanged () |
| This method is called when a colour is changed by the setColour() method. More... | |
| bool | contains (Point< int > localPoint) |
| Returns true if a given point lies within this component or one of its children. More... | |
| void | copyAllExplicitColoursTo (Component &target) const |
| This looks for any colours that have been specified for this component, and copies them to the specified target component. More... | |
| Image | createComponentSnapshot (Rectangle< int > areaToGrab, bool clipImageToComponentBounds=true, float scaleFactor=1.0f) |
| Generates a snapshot of part of this component. More... | |
| virtual KeyboardFocusTraverser * | createFocusTraverser () |
| Creates a KeyboardFocusTraverser object to use to determine the logic by which focus should be passed from this component. More... | |
| void | deleteAllChildren () |
| Removes and deletes all of this component's children. More... | |
| virtual void | enablementChanged () |
| Callback to indicate that this component has been enabled or disabled. More... | |
| void | enterModalState (bool takeKeyboardFocus=true, ModalComponentManager::Callback *callback=nullptr, bool deleteWhenDismissed=false) |
| Puts the component into a modal state. More... | |
| void | exitModalState (int returnValue) |
| Ends a component's modal state. More... | |
| Component * | findChildWithID (StringRef componentID) const noexcept |
| Looks for a child component with the specified ID. More... | |
| Colour | findColour (int colourId, bool inheritFromParent=false) const |
| Looks for a colour that has been registered with the given colour ID number. More... | |
| template<class TargetClass > | |
| TargetClass * | findParentComponentOfClass () const |
| Searches the parent components for a component of a specified class. More... | |
| virtual void | focusGained (FocusChangeType cause) |
| Called to indicate that this component has just acquired the keyboard focus. More... | |
| virtual void | focusLost (FocusChangeType cause) |
| Called to indicate that this component has just lost the keyboard focus. More... | |
| virtual void | focusOfChildComponentChanged (FocusChangeType cause) |
| Called to indicate a change in whether or not this component is the parent of the currently-focused component. More... | |
| float | getAlpha () const noexcept |
| Returns the component's current transparancy level. More... | |
| float | getAudioVolume () const |
| Returns the video's playback volume. More... | |
| int | getBottom () const noexcept |
| Returns the y coordinate of the bottom edge of this component. More... | |
| Rectangle< int > | getBounds () const noexcept |
| Returns this component's bounding box. More... | |
| Rectangle< int > | getBoundsInParent () const noexcept |
| Returns the area of this component's parent which this component covers. More... | |
| CachedComponentImage * | getCachedComponentImage () const noexcept |
| Returns the object that was set by setCachedComponentImage(). More... | |
| Component * | getChildComponent (int index) const noexcept |
| Returns one of this component's child components, by it index. More... | |
| const Array< Component * > & | getChildren () const noexcept |
| Provides access to the underlying array of child components. More... | |
| Component * | getComponentAt (int x, int y) |
| Returns the component at a certain point within this one. More... | |
| Component * | getComponentAt (Point< int > position) |
| Returns the component at a certain point within this one. More... | |
| ImageEffectFilter * | getComponentEffect () const noexcept |
| Returns the current component effect. More... | |
| const String & | getComponentID () const noexcept |
| Returns the ID string that was set by setComponentID(). More... | |
| File | getCurrentVideoFile () const |
| Returns the last file that was loaded. More... | |
| URL | getCurrentVideoURL () const |
| Returns the last URL that was loaded. More... | |
| virtual float | getDesktopScaleFactor () const |
| Returns the default scale factor to use for this component when it is placed on the desktop. More... | |
| int | getExplicitFocusOrder () const |
| Returns the focus order of this component, if one has been specified. More... | |
| int | getHeight () const noexcept |
| Returns the component's height in pixels. More... | |
| int | getIndexOfChildComponent (const Component *child) const noexcept |
| Returns the index of this component in the list of child components. More... | |
| void | getInterceptsMouseClicks (bool &allowsClicksOnThisComponent, bool &allowsClicksOnChildComponents) const noexcept |
| Retrieves the current state of the mouse-click interception flags. More... | |
| Rectangle< int > | getLocalArea (const Component *sourceComponent, Rectangle< int > areaRelativeToSourceComponent) const |
| Converts a rectangle to be relative to this component's coordinate space. More... | |
| Rectangle< int > | getLocalBounds () const noexcept |
| Returns the component's bounds, relative to its own origin. More... | |
| Point< int > | getLocalPoint (const Component *sourceComponent, Point< int > pointRelativeToSourceComponent) const |
| Converts a point to be relative to this component's coordinate space. More... | |
| Point< float > | getLocalPoint (const Component *sourceComponent, Point< float > pointRelativeToSourceComponent) const |
| Converts a point to be relative to this component's coordinate space. More... | |
| LookAndFeel & | getLookAndFeel () const noexcept |
| Finds the appropriate look-and-feel to use for this component. More... | |
| virtual MarkerList * | getMarkers (bool xAxis) |
| Components can implement this method to provide a MarkerList. More... | |
| bool | getMouseClickGrabsKeyboardFocus () const noexcept |
| Returns the last value set with setMouseClickGrabsKeyboardFocus(). More... | |
| virtual MouseCursor | getMouseCursor () |
| Returns the mouse cursor shape to use when the mouse is over this component. More... | |
| Point< int > | getMouseXYRelative () const |
| Returns the mouse's current position, relative to this component. More... | |
| const String & | getName () const noexcept |
| Returns the name of this component. More... | |
| int | getNumChildComponents () const noexcept |
| Returns the number of child components that this component contains. More... | |
| Component * | getParentComponent () const noexcept |
| Returns the component which this component is inside. More... | |
| int | getParentHeight () const noexcept |
| Returns the height of the component's parent. More... | |
| Rectangle< int > | getParentMonitorArea () const |
| Returns the screen coordinates of the monitor that contains this component. More... | |
| int | getParentWidth () const noexcept |
| Returns the width of the component's parent. More... | |
| ComponentPeer * | getPeer () const |
| Returns the heavyweight window that contains this component. More... | |
| double | getPlayPosition () const |
| Returns the current play position of the video. More... | |
| Point< int > | getPosition () const noexcept |
| Returns the component's top-left position as a Point. More... | |
| Positioner * | getPositioner () const noexcept |
| Returns the Positioner object that has been set for this component. More... | |
| NamedValueSet & | getProperties () noexcept |
| Returns the set of properties that belong to this component. More... | |
| const NamedValueSet & | getProperties () const noexcept |
| Returns the set of properties that belong to this component. More... | |
| int | getRight () const noexcept |
| Returns the x coordinate of the component's right-hand edge. More... | |
| Rectangle< int > | getScreenBounds () const |
| Returns the bounds of this component, relative to the screen's top-left. More... | |
| Point< int > | getScreenPosition () const |
| Returns the position of this component's top-left corner relative to the screen's top-left. More... | |
| int | getScreenX () const |
| Returns this component's x coordinate relative the screen's top-left origin. More... | |
| int | getScreenY () const |
| Returns this component's y coordinate relative the screen's top-left origin. More... | |
| Component * | getTopLevelComponent () const noexcept |
| Returns the highest-level component which contains this one or its parents. More... | |
| AffineTransform | getTransform () const |
| Returns the transform that is currently being applied to this component. More... | |
| double | getVideoDuration () const |
| Returns the length of the video, in seconds. More... | |
| Rectangle< int > | getVideoNativeSize () const |
| Returns the video's natural size, in pixels. More... | |
| bool | getViewportIgnoreDragFlag () const noexcept |
| Retrieves the current state of the Viewport drag-to-scroll functionality flag. More... | |
| bool | getWantsKeyboardFocus () const noexcept |
| Returns true if the component is interested in getting keyboard focus. More... | |
| int | getWidth () const noexcept |
| Returns the component's width in pixels. More... | |
| void * | getWindowHandle () const |
| Returns the underlying native window handle for this component. More... | |
| int | getX () const noexcept |
| Returns the x coordinate of the component's left edge. More... | |
| int | getY () const noexcept |
| Returns the y coordinate of the top of this component. More... | |
| Point< int > | globalPositionToRelative (Point< int >) const |
| deprecated More... | |
| void | grabKeyboardFocus () |
| Tries to give keyboard focus to this component. More... | |
| virtual void | handleCommandMessage (int commandId) |
| Called to handle a command that was sent by postCommandMessage(). More... | |
| bool | hasKeyboardFocus (bool trueIfChildIsFocused) const |
| Returns true if this component currently has the keyboard focus. More... | |
| virtual bool | hitTest (int x, int y) |
| Tests whether a given point is inside the component. More... | |
| virtual void | inputAttemptWhenModal () |
| Called when the user tries to click on a component that is blocked by another modal component. More... | |
| bool | isAlwaysOnTop () const noexcept |
| Returns true if this component is set to always stay in front of its siblings. More... | |
| bool | isBroughtToFrontOnMouseClick () const noexcept |
| Indicates whether the component should be brought to the front when clicked-on. More... | |
| bool | isColourSpecified (int colourId) const |
| Returns true if the specified colour ID has been explicitly set for this component using the setColour() method. More... | |
| bool | isCurrentlyBlockedByAnotherModalComponent () const |
| Checks whether there's a modal component somewhere that's stopping this one from receiving messages. More... | |
| bool | isCurrentlyModal (bool onlyConsiderForemostModalComponent=true) const noexcept |
| Returns true if this component is the modal one. More... | |
| bool | isEnabled () const noexcept |
| Returns true if the component (and all its parents) are enabled. More... | |
| bool | isFocusContainer () const noexcept |
| Returns true if this component has been marked as a focus container. More... | |
| bool | isMouseButtonDown () const |
| Returns true if the mouse button is currently held down in this component. More... | |
| bool | isMouseOver (bool includeChildren=false) const |
| Returns true if the mouse is currently over this component. More... | |
| bool | isMouseOverOrDragging (bool includeChildren=false) const |
| True if the mouse is over this component, or if it's being dragged in this component. More... | |
| bool | isOnDesktop () const noexcept |
| Returns true if this component is currently showing on the desktop. More... | |
| bool | isOpaque () const noexcept |
| Returns true if no parts of this component are transparent. More... | |
| bool | isParentOf (const Component *possibleChild) const noexcept |
| Checks whether a component is anywhere inside this component or its children. More... | |
| bool | isPlaying () const |
| Returns true if the video is currently playing. More... | |
| bool | isShowing () const |
| Tests whether this component and all its parents are visible. More... | |
| bool | isTransformed () const noexcept |
| Returns true if a non-identity transform is being applied to this component. More... | |
| bool | isVideoOpen () const |
| Returns true if a video is currently open. More... | |
| bool | isVisible () const noexcept |
| Tests whether the component is visible or not. More... | |
| virtual bool | keyPressed (const KeyPress &key) |
| Called when a key is pressed. More... | |
| virtual bool | keyStateChanged (bool isKeyDown) |
| Called when a key is pressed or released. More... | |
| Result | load (const File &file) |
| Tries to load a video from a local file. More... | |
| Result | load (const URL &url) |
| Tries to load a video from a URL. More... | |
| Rectangle< int > | localAreaToGlobal (Rectangle< int > localArea) const |
| Converts a rectangle from this component's coordinate space to a screen coordinate. More... | |
| Point< int > | localPointToGlobal (Point< int > localPoint) const |
| Converts a point relative to this component's top-left into a screen coordinate. More... | |
| Point< float > | localPointToGlobal (Point< float > localPoint) const |
| Converts a point relative to this component's top-left into a screen coordinate. More... | |
| virtual void | lookAndFeelChanged () |
| Called to let the component react to a change in the look-and-feel setting. More... | |
| virtual void | minimisationStateChanged (bool isNowMinimised) |
| Called for a desktop component which has just been minimised or un-minimised. More... | |
| virtual void | modifierKeysChanged (const ModifierKeys &modifiers) |
| Called when a modifier key is pressed or released. More... | |
| virtual void | mouseDoubleClick (const MouseEvent &event) override |
| Called when a mouse button has been double-clicked on a component. More... | |
| virtual void | mouseDown (const MouseEvent &event) override |
| Called when a mouse button is pressed. More... | |
| virtual void | mouseDrag (const MouseEvent &event) override |
| Called when the mouse is moved while a button is held down. More... | |
| virtual void | mouseEnter (const MouseEvent &event) override |
| Called when the mouse first enters a component. More... | |
| virtual void | mouseExit (const MouseEvent &event) override |
| Called when the mouse moves out of a component. More... | |
| virtual void | mouseMagnify (const MouseEvent &event, float scaleFactor) |
| Called when a pinch-to-zoom mouse-gesture is used. More... | |
| virtual void | mouseMove (const MouseEvent &event) override |
| Called when the mouse moves inside a component. More... | |
| virtual void | mouseUp (const MouseEvent &event) override |
| Called when a mouse button is released. More... | |
| virtual void | mouseWheelMove (const MouseEvent &event, const MouseWheelDetails &wheel) override |
| Called when the mouse-wheel is moved. More... | |
| virtual void | moved () |
| Called when this component's position has been changed. More... | |
| void | moveKeyboardFocusToSibling (bool moveToNext) |
| Tries to move the keyboard focus to one of this component's siblings. More... | |
| virtual void | paint (Graphics &g) |
| Components can override this method to draw their content. More... | |
| void | paintEntireComponent (Graphics &context, bool ignoreAlphaLevel) |
| Draws this component and all its subcomponents onto the specified graphics context. More... | |
| virtual void | paintOverChildren (Graphics &g) |
| Components can override this method to draw over the top of their children. More... | |
| virtual void | parentHierarchyChanged () |
| Called to indicate that the component's parents have changed. More... | |
| virtual void | parentSizeChanged () |
| Called when this component's immediate parent has been resized. More... | |
| void | play () |
| Starts the video playing. More... | |
| void | postCommandMessage (int commandId) |
| Dispatches a numbered message to this component. More... | |
| int | proportionOfHeight (float proportion) const noexcept |
| Returns a proportion of the component's height. More... | |
| int | proportionOfWidth (float proportion) const noexcept |
| Returns a proportion of the component's width. More... | |
| bool | reallyContains (Point< int > localPoint, bool returnTrueIfWithinAChild) |
| Returns true if a given point lies in this component, taking any overlapping siblings into account. More... | |
| Point< int > | relativePositionToGlobal (Point< int >) const |
| deprecated More... | |
| Point< int > | relativePositionToOtherComponent (const Component *, Point< int >) const |
| deprecated More... | |
| void | removeAllChildren () |
| Removes all this component's children. More... | |
| void | removeChildComponent (Component *childToRemove) |
| Removes one of this component's child-components. More... | |
| Component * | removeChildComponent (int childIndexToRemove) |
| Removes one of this component's child-components by index. More... | |
| void | removeColour (int colourId) |
| If a colour has been set with setColour(), this will remove it. More... | |
| void | removeComponentListener (ComponentListener *listenerToRemove) |
| Removes a component listener. More... | |
| void | removeFromDesktop () |
| If the component is currently showing on the desktop, this will hide it. More... | |
| void | removeKeyListener (KeyListener *listenerToRemove) |
| Removes a previously-registered key listener. More... | |
| void | removeMouseListener (MouseListener *listenerToRemove) |
| Deregisters a mouse listener. More... | |
| void | repaint () |
| Marks the whole component as needing to be redrawn. More... | |
| void | repaint (int x, int y, int width, int height) |
| Marks a subsection of this component as needing to be redrawn. More... | |
| void | repaint (Rectangle< int > area) |
| Marks a subsection of this component as needing to be redrawn. More... | |
| int | runModalLoop () |
| Runs a component modally, waiting until the loop terminates. More... | |
| void | sendLookAndFeelChange () |
| Calls the lookAndFeelChanged() method in this component and all its children. More... | |
| void | setAlpha (float newAlpha) |
| Changes the transparency of this component. More... | |
| void | setAlwaysOnTop (bool shouldStayOnTop) |
| Sets whether the component should always be kept at the front of its siblings. More... | |
| void | setAudioVolume (float newVolume) |
| Changes the video's playback volume. More... | |
| void | setBounds (int x, int y, int width, int height) |
| Changes the component's position and size. More... | |
| void | setBounds (Rectangle< int > newBounds) |
| Changes the component's position and size. More... | |
| void | setBounds (const RelativeRectangle &) |
| deprecated More... | |
| void | setBounds (const String &) |
| deprecated More... | |
| void | setBoundsInset (BorderSize< int > borders) |
| Changes the component's position and size based on the amount of space to leave around it. More... | |
| void | setBoundsRelative (float proportionalX, float proportionalY, float proportionalWidth, float proportionalHeight) |
| Changes the component's position and size in terms of fractions of its parent's size. More... | |
| void | setBoundsToFit (int x, int y, int width, int height, Justification justification, bool onlyReduceInSize) |
| Positions the component within a given rectangle, keeping its proportions unchanged. More... | |
| void | setBroughtToFrontOnMouseClick (bool shouldBeBroughtToFront) noexcept |
| Indicates whether the component should be brought to the front when clicked. More... | |
| void | setBufferedToImage (bool shouldBeBuffered) |
| Makes the component use an internal buffer to optimise its redrawing. More... | |
| void | setCachedComponentImage (CachedComponentImage *newCachedImage) |
| Gives the component a CachedComponentImage that should be used to buffer its painting. More... | |
| void | setCentrePosition (int x, int y) |
| Changes the position of the component's centre. More... | |
| void | setCentrePosition (Point< int > newCentrePosition) |
| Changes the position of the component's centre. More... | |
| void | setCentreRelative (float x, float y) |
| Changes the position of the component's centre. More... | |
| void | setColour (int colourId, Colour newColour) |
| Registers a colour to be used for a particular purpose. More... | |
| void | setComponentEffect (ImageEffectFilter *newEffect) |
| Adds an effect filter to alter the component's appearance. More... | |
| void | setComponentID (const String &newID) |
| Sets the component's ID string. More... | |
| void | setEnabled (bool shouldBeEnabled) |
| Enables or disables this component. More... | |
| void | setExplicitFocusOrder (int newFocusOrderIndex) |
| Sets the index used in determining the order in which focusable components should be traversed. More... | |
| void | setFocusContainer (bool shouldBeFocusContainer) noexcept |
| Indicates whether this component is a parent for components that can have their focus traversed. More... | |
| void | setInterceptsMouseClicks (bool allowClicksOnThisComponent, bool allowClicksOnChildComponents) noexcept |
| Changes the default return value for the hitTest() method. More... | |
| void | setLookAndFeel (LookAndFeel *newLookAndFeel) |
| Sets the look and feel to use for this component. More... | |
| void | setMouseClickGrabsKeyboardFocus (bool shouldGrabFocus) |
| Chooses whether a click on this component automatically grabs the focus. More... | |
| void | setMouseCursor (const MouseCursor &cursorType) |
| Changes the mouse cursor shape to use when the mouse is over this component. More... | |
| virtual void | setName (const String &newName) |
| Sets the name of this component. More... | |
| void | setOpaque (bool shouldBeOpaque) |
| Indicates whether any parts of the component might be transparent. More... | |
| void | setPaintingIsUnclipped (bool shouldPaintWithoutClipping) noexcept |
| This allows you to indicate that this component doesn't require its graphics context to be clipped when it is being painted. More... | |
| void | setPlayPosition (double newPositionSeconds) |
| Sets the video's position to a given time. More... | |
| void | setPlaySpeed (double newSpeed) |
| Changes the video playback rate. More... | |
| void | setPositioner (Positioner *newPositioner) |
| Sets a new Positioner object for this component. More... | |
| void | setRepaintsOnMouseActivity (bool shouldRepaint) noexcept |
| Causes automatic repaints when the mouse enters or exits this component. More... | |
| void | setSize (int newWidth, int newHeight) |
| Changes the size of the component. More... | |
| void | setTopLeftPosition (int x, int y) |
| Moves the component to a new position. More... | |
| void | setTopLeftPosition (Point< int > newTopLeftPosition) |
| Moves the component to a new position. More... | |
| void | setTopRightPosition (int x, int y) |
| Moves the component to a new position. More... | |
| void | setTransform (const AffineTransform &transform) |
| Sets a transform matrix to be applied to this component. More... | |
| void | setViewportIgnoreDragFlag (bool ignoreDrag) noexcept |
| Sets a flag to indicate whether mouse drag events on this Component should be ignored when it is inside a Viewport with drag-to-scroll functionality enabled. More... | |
| virtual void | setVisible (bool shouldBeVisible) |
| Makes the component visible or invisible. More... | |
| void | setWantsKeyboardFocus (bool wantsFocus) noexcept |
| Sets a flag to indicate whether this component needs keyboard focus or not. More... | |
| void | stop () |
| Stops the video playing. More... | |
| void | toBack () |
| Changes this component's z-order to be at the back of all its siblings. More... | |
| void | toBehind (Component *other) |
| Changes this component's z-order so that it's just behind another component. More... | |
| void | toFront (bool shouldAlsoGainFocus) |
| Brings the component to the front of its siblings. More... | |
| void | updateMouseCursor () const |
| Forces the current mouse cursor to be updated. More... | |
| virtual void | userTriedToCloseWindow () |
| For components on the desktop, this is called if the system wants to close the window. More... | |
| virtual void | visibilityChanged () |
| Called when this component's visibility changes. More... | |
Static Public Member Functions | |
| static void | beginDragAutoRepeat (int millisecondsBetweenCallbacks) |
| Ensures that a non-stop stream of mouse-drag events will be sent during the current mouse-drag operation. More... | |
| static Component * | getCurrentlyFocusedComponent () noexcept |
| Returns the component that currently has the keyboard focus. More... | |
| static Component * | getCurrentlyModalComponent (int index=0) noexcept |
| Returns one of the components that are currently modal. More... | |
| static int | getNumCurrentlyModalComponents () noexcept |
| Returns the number of components that are currently in a modal state. More... | |
| static bool | isMouseButtonDownAnywhere () noexcept |
| Returns true if a mouse button is currently down. More... | |
| static void | unfocusAllComponents () |
| If any component has keyboard focus, this will defocus it. More... | |
Private Member Functions | |
| int | getTimerInterval () const noexcept |
| Returns the timer's interval. More... | |
| bool | isTimerRunning () const noexcept |
| Returns true if the timer is currently running. More... | |
| void | resized () override |
| Called when this component's size has been changed. More... | |
| void | startTimer (int intervalInMilliseconds) noexcept |
| Starts the timer and sets the length of interval required. More... | |
| void | startTimerHz (int timerFrequencyHz) noexcept |
| Starts the timer with an interval specified in Hertz. More... | |
| void | stopTimer () noexcept |
| Stops the timer. More... | |
| void | timerCallback () override |
| The user-defined callback routine that actually gets called periodically. More... | |
Static Private Member Functions | |
| static void | callAfterDelay (int milliseconds, std::function< void()> functionToCall) |
| Invokes a lambda after a given number of milliseconds. More... | |
| static void | callPendingTimersSynchronously () |
| For internal use only: invokes any timers that need callbacks. More... | |
Private Attributes | |
| ScopedPointer< Pimpl > | pimpl |
Friends | |
| struct | ContainerDeletePolicy< Pimpl > |
| struct | Pimpl |
A component that can play a movie.
Use the load() method to open a video once you've added this component to a parent (or put it on the desktop).
|
inherited |
Enumeration used by the focusChanged() and focusLost() methods.
| Enumerator | |
|---|---|
| focusChangedByMouseClick | Means that the user clicked the mouse to change focus. |
| focusChangedByTabKey | Means that the user pressed the tab key to move the focus. |
| focusChangedDirectly | Means that the focus was changed by a call to grabKeyboardFocus(). |
| VideoComponent::VideoComponent | ( | ) |
Creates an empty VideoComponent.
Use the load() method to open a video once you've added this component to a parent (or put it on the desktop).
| VideoComponent::~VideoComponent | ( | ) |
Destructor.
Adds a child component to this one, and also makes the child visible if it isn't already.
This is the same as calling setVisible (true) on the child and then addChildComponent(). See addChildComponent() for more details.
Referenced by StandaloneFilterWindow::StandaloneFilterWindow().
Adds a child component to this one, and also makes the child visible if it isn't already.
This is the same as calling setVisible (true) on the child and then addChildComponent(). See addChildComponent() for more details.
Adds a child component to this one, makes it visible, and sets its component ID.
Adds a child component to this one.
Adding a child component does not mean that the component will own or delete the child - it's your responsibility to delete the component. Note that it's safe to delete a component without first removing it from its parent - doing so will automatically remove it and send out the appropriate notifications before the deletion completes.
If the child is already a child of this component, then no action will be taken, and its z-order will be left unchanged.
| child | the new component to add. If the component passed-in is already the child of another component, it'll first be removed from it current parent. |
| zOrder | The index in the child-list at which this component should be inserted. A value of -1 will insert it in front of the others, 0 is the back. |
Adds a child component to this one.
Adding a child component does not mean that the component will own or delete the child - it's your responsibility to delete the component. Note that it's safe to delete a component without first removing it from its parent - doing so will automatically remove it and send out the appropriate notifications before the deletion completes.
If the child is already a child of this component, then no action will be taken, and its z-order will be left unchanged.
| child | the new component to add. If the component passed-in is already the child of another component, it'll first be removed from it current parent. |
| zOrder | The index in the child-list at which this component should be inserted. A value of -1 will insert it in front of the others, 0 is the back. |
|
inherited |
Adds a listener to be told about changes to the component hierarchy or position.
Component listeners get called when this component's size, position or children change - see the ComponentListener class for more details.
| newListener | the listener to register - if this is already registered, it will be ignored. |
|
inherited |
Adds a listener that wants to hear about keypresses that this component receives.
The listeners that are registered with a component are called by its keyPressed() or keyStateChanged() methods (assuming these haven't been overridden to do something else).
If you add an object as a key listener, be careful to remove it when the object is deleted, or the component will be left with a dangling pointer.
|
inherited |
Registers a listener to be told when mouse events occur in this component.
If you need to get informed about mouse events in a component but can't or don't want to override its methods, you can attach any number of listeners to the component, and these will get told about the events in addition to the component's own callbacks being called.
Note that a MouseListener can also be attached to more than one component.
| newListener | the listener to register |
| wantsEventsForAllNestedChildComponents | if true, the listener will receive callbacks for events that happen to any child component within this component, including deeply-nested child components. If false, it will only be told about events that this component handles. |
|
virtualinherited |
Makes this component appear as a window on the desktop.
Note that before calling this, you should make sure that the component's opacity is set correctly using setOpaque(). If the component is non-opaque, the windowing system will try to create a special transparent window for it, which will generally take a lot more CPU to operate (and might not even be possible on some platforms).
If the component is inside a parent component at the time this method is called, it will be first be removed from that parent. Likewise if a component on the desktop is subsequently added to another component, it'll be removed from the desktop.
| windowStyleFlags | a combination of the flags specified in the ComponentPeer::StyleFlags enum, which define the window's characteristics. |
| nativeWindowToAttachTo | this allows an OS object to be passed-in as the window in which the juce component should place itself. On Windows, this would be a HWND, a HIViewRef on the Mac. Not necessarily supported on all platforms, and best left as 0 unless you know what you're doing |
Reimplemented in TopLevelWindow.
Referenced by TopLevelWindow::isDropShadowEnabled().
|
virtualinherited |
Called when setAlpha() is used to change the alpha value of this component.
If you override this, you should also invoke the base class's implementation during your overridden function, as it performs some repainting behaviour.
Reimplemented in NSViewComponent.
|
staticinherited |
Ensures that a non-stop stream of mouse-drag events will be sent during the current mouse-drag operation.
This allows you to make sure that mouseDrag() events are sent continuously, even when the mouse isn't moving. This can be useful for things like auto-scrolling components when the mouse is near an edge.
Call this method during a mouseDown() or mouseDrag() callback, specifying the minimum interval between consecutive mouse drag callbacks. The callbacks will continue until the mouse is released, and then the interval will be reset, so you need to make sure it's called every time you begin a drag event. Passing an interval of 0 or less will cancel the auto-repeat.
|
virtualinherited |
Called when this component has been moved to the front of its siblings.
The component may have been brought to the front by the toFront() method, or by the operating system if it's a top-level window.
Reimplemented in XEmbedComponent, and MultiDocumentPanelWindow.
|
staticinherited |
Invokes a lambda after a given number of milliseconds.
|
staticinherited |
For internal use only: invokes any timers that need callbacks.
Don't call this unless you really know what you're doing!
|
virtualinherited |
When a component is modal, this callback allows it to choose which other components can still receive events.
When a modal component is active and the user clicks on a non-modal component, this method is called on the modal component, and if it returns true, the event is allowed to reach its target. If it returns false, the event is blocked and the inputAttemptWhenModal() callback is made.
It called by the isCurrentlyBlockedByAnotherModalComponent() method. The default implementation just returns false in all cases.
Changes the component's size and centres it within its parent.
After changing the size, the component will be moved so that it's centred within its parent. If the component is on the desktop (or has no parent component), then it'll be centred within the main monitor area.
|
virtualinherited |
Called when one of this component's children is moved or resized.
If the parent wants to know about changes to its immediate children (not to children of its children), this is the method to override.
Reimplemented in ResizableWindow, CallOutBox, TabBarButton, and DrawableComposite.
Referenced by TabBarButton::getExtraComponentPlacement().
|
virtualinherited |
Subclasses can use this callback to be told when children are added or removed, or when their z-order changes.
Reimplemented in DrawableComposite.
| void VideoComponent::closeVideo | ( | ) |
Closes the video and resets the component.
|
virtualinherited |
This method is called when a colour is changed by the setColour() method.
Reimplemented in Slider, TreeView, TextEditor, ListBox, ComboBox, Label, MidiKeyboardComponent, DrawableButton, ProgressBar, TextButton, GroupComponent, TextPropertyComponent, HyperlinkButton, and ToggleButton.
Referenced by ListBox::getHeaderComponent(), MidiKeyboardComponent::getOctaveForMiddleC(), and HyperlinkButton::getURL().
Returns true if a given point lies within this component or one of its children.
Never override this method! Use hitTest to create custom hit regions.
| localPoint | the coordinate to test, relative to this component's top-left. |
|
inherited |
This looks for any colours that have been specified for this component, and copies them to the specified target component.
|
inherited |
Generates a snapshot of part of this component.
This will return a new Image, the size of the rectangle specified, containing a snapshot of the specified area of the component and all its children.
The image may or may not have an alpha-channel, depending on whether the image is opaque or not.
If the clipImageToComponentBounds parameter is true and the area is greater than the size of the component, it'll be clipped. If clipImageToComponentBounds is false then parts of the component beyond its bounds can be drawn.
|
virtualinherited |
Creates a KeyboardFocusTraverser object to use to determine the logic by which focus should be passed from this component.
The default implementation of this method will return a default KeyboardFocusTraverser if this component is a focus container (as determined by the setFocusContainer() method). If the component isn't a focus container, then it will recursively ask its parents for a KeyboardFocusTraverser.
If you overrride this to return a custom KeyboardFocusTraverser, then this component and all its sub-components will use the new object to make their focusing decisions.
The method should return a new object, which the caller is required to delete when no longer needed.
Reimplemented in Label, and FilenameComponent.
|
inherited |
Removes and deletes all of this component's children.
My advice is to avoid this method! It's an old function that is only kept here for backwards-compatibility with legacy code, and should be viewed with extreme suspicion by anyone attempting to write modern C++. In almost all cases, it's much smarter to manage the lifetimes of your child components via modern RAII techniques such as simply making them member variables, or using ScopedPointer, OwnedArray, etc to manage their lifetimes appropriately.
|
virtualinherited |
Callback to indicate that this component has been enabled or disabled.
This can be triggered by one of the component's parent components being enabled or disabled, as well as changes to the component itself.
The default implementation of this method does nothing; your class may wish to repaint itself or something when this happens.
Reimplemented in Slider, TreeView, TextEditor, Button, ComboBox, Label, DrawableButton, PropertyComponent, GroupComponent, and ToolbarButton.
Referenced by PropertyComponent::setPreferredHeight().
|
inherited |
Puts the component into a modal state.
This makes the component modal, so that messages are blocked from reaching any components other than this one and its children, but unlike runModalLoop(), this method returns immediately.
If takeKeyboardFocus is true, the component will use grabKeyboardFocus() to get the focus, which is usually what you'll want it to do. If not, it will leave the focus unchanged.
The callback is an optional object which will receive a callback when the modal component loses its modal status, either by being hidden or when exitModalState() is called. If you pass an object in here, the system will take care of deleting it later, after making the callback
If deleteWhenDismissed is true, then when it is dismissed, the component will be deleted and then the callback will be called. (This will safely handle the situation where the component is deleted before its exitModalState() method is called).
|
inherited |
Ends a component's modal state.
If this component is currently modal, this will turn off its modalness, and return a value to the runModalLoop() method that might have be running its modal loop.
Looks for a child component with the specified ID.
Looks for a colour that has been registered with the given colour ID number.
If a colour has been set for this ID number using setColour(), then it is returned. If none has been set, the method will try calling the component's LookAndFeel class's findColour() method. If none has been registered with the look-and-feel either, it will just return black.
The colour IDs for various purposes are stored as enums in the components that they are relevant to - for an example, see Slider::ColourIds, Label::ColourIds, TextEditor::ColourIds, TreeView::ColourIds, etc.
|
inlineinherited |
Searches the parent components for a component of a specified class.
For example findParentComponentOfClass <MyComp>() would return the first parent component that can be dynamically cast to a MyComp, or will return nullptr if none of the parents are suitable.
|
virtualinherited |
Called to indicate that this component has just acquired the keyboard focus.
Reimplemented in TextEditor, Button, ComboBox, CodeEditorComponent, Label, WebBrowserComponent, and XEmbedComponent.
|
virtualinherited |
Called to indicate that this component has just lost the keyboard focus.
Reimplemented in TextEditor, Button, ComboBox, CodeEditorComponent, MidiKeyboardComponent, and XEmbedComponent.
Referenced by MidiKeyboardComponent::getOctaveForMiddleC().
|
virtualinherited |
Called to indicate a change in whether or not this component is the parent of the currently-focused component.
Essentially this is called when the return value of a call to hasKeyboardFocus (true) has changed. It happens when focus moves from one of this component's children (at any depth) to a component that isn't contained in this one, (or vice-versa). Note that this method does NOT get called to when focus simply moves from one of its child components to another.
Reimplemented in Slider, and TopLevelWindow.
Referenced by TopLevelWindow::isDropShadowEnabled().
|
noexceptinherited |
Returns the component's current transparancy level.
See setAlpha() for more details.
| float VideoComponent::getAudioVolume | ( | ) | const |
Returns the video's playback volume.
|
inlinenoexceptinherited |
Returns the y coordinate of the bottom edge of this component.
This is a distance in pixels from the top edge of the component's parent.
Note that if you've used setTransform() to apply a transform, then the component's bounds will no longer be a direct reflection of the position at which it appears within its parent, as the transform will be applied to its bounding box.
Returns this component's bounding box.
The rectangle returned is relative to the top-left of the component's parent.
Note that if you've used setTransform() to apply a transform, then the component's bounds will no longer be a direct reflection of the position at which it appears within its parent, as the transform will be applied to its bounding box.
Returns the area of this component's parent which this component covers.
The returned area is relative to the parent's coordinate space. If the component has an affine transform specified, then the resulting area will be the smallest rectangle that fully covers the component's transformed bounding box. If this component has no parent, the return value will simply be the same as getBounds().
|
inlinenoexceptinherited |
Returns the object that was set by setCachedComponentImage().
Returns one of this component's child components, by it index.
The component with index 0 is at the back of the z-order, the one at the front will have index (getNumChildComponents() - 1).
If the index is out-of-range, this will return a null pointer.
Provides access to the underlying array of child components.
The most likely reason you may want to use this is for iteration in a range-based for loop.
Referenced by componentPeerAboutToChange().
Returns the component at a certain point within this one.
| x | the x coordinate to test, relative to this component's left edge. |
| y | the y coordinate to test, relative to this component's top edge. |
Returns the component at a certain point within this one.
| position | the coordinate to test, relative to this component's top-left. |
|
inlinenoexceptinherited |
Returns the current component effect.
References JUCE_CALLTYPE, MouseListener::mouseDoubleClick(), MouseListener::mouseDown(), MouseListener::mouseDrag(), MouseListener::mouseEnter(), MouseListener::mouseExit(), MouseListener::mouseMove(), MouseListener::mouseUp(), and MouseListener::mouseWheelMove().
|
inlinenoexceptinherited |
Returns the ID string that was set by setComponentID().
|
staticnoexceptinherited |
Returns the component that currently has the keyboard focus.
Returns one of the components that are currently modal.
The index specifies which of the possible modal components to return. The order of the components in this list is the reverse of the order in which they became modal - so the component at index 0 is always the active component, and the others are progressively earlier ones that are themselves now blocked by later ones.
| File VideoComponent::getCurrentVideoFile | ( | ) | const |
| URL VideoComponent::getCurrentVideoURL | ( | ) | const |
|
virtualinherited |
Returns the default scale factor to use for this component when it is placed on the desktop.
The default implementation of this method just returns the value from Desktop::getGlobalScaleFactor(), but it can be overridden if a particular component has different requirements. The method only used if this component is added to the desktop - it has no effect for child components.
Referenced by JuceGLView::layerClass, OpenGLContext::NativeContext::NativeContext(), and CarbonViewWrapperComponent::setEmbeddedWindowToOurSize().
|
inherited |
Returns the focus order of this component, if one has been specified.
By default components don't have a focus order - in that case, this will return 0. Lower numbers indicate that the component will be earlier in the focus traversal order.
To change the order, call setExplicitFocusOrder().
The focus order may be used by the KeyboardFocusTraverser class as part of its algorithm for deciding the order in which components should be traversed. See the KeyboardFocusTraverser class for more details on this.
|
inlinenoexceptinherited |
Returns the component's height in pixels.
Referenced by CarbonViewWrapperComponent::createWindow(), TabbedButtonBar::getThickness(), CarbonViewWrapperComponent::setEmbeddedWindowToOurSize(), and CarbonViewWrapperComponent::setOurSizeToEmbeddedViewSize().
Returns the index of this component in the list of child components.
A value of 0 means it is first in the list (i.e. behind all other components). Higher values are further towards the front.
Returns -1 if the component passed-in is not a child of this component.
|
noexceptinherited |
Retrieves the current state of the mouse-click interception flags.
On return, the two parameters are set to the state used in the last call to setInterceptsMouseClicks().
|
inherited |
Converts a rectangle to be relative to this component's coordinate space.
This takes a rectangle that is relative to a different component, and returns its position relative to this component. If the sourceComponent parameter is null, the source rectangle is assumed to be a screen coordinate.
If you've used setTransform() to apply one or more transforms to components, then the source rectangle may not actually be rectanglular when converted to the target space, so in that situation this will return the smallest rectangle that fully contains the transformed area.
Referenced by OpenGLContext::NativeContext::NativeContext().
Returns the component's bounds, relative to its own origin.
This is like getBounds(), but returns the rectangle in local coordinates, In practice, it'll return a rectangle with position (0, 0), and the same size as this component.
Referenced by OpenGLContext::NativeContext::NativeContext().
|
inherited |
Converts a point to be relative to this component's coordinate space.
This takes a point relative to a different component, and returns its position relative to this component. If the sourceComponent parameter is null, the source point is assumed to be a global screen coordinate.
|
inherited |
Converts a point to be relative to this component's coordinate space.
This takes a point relative to a different component, and returns its position relative to this component. If the sourceComponent parameter is null, the source point is assumed to be a global screen coordinate.
|
noexceptinherited |
Finds the appropriate look-and-feel to use for this component.
If the component hasn't had a look-and-feel explicitly set, this will return the parent's look-and-feel, or just the default one if there's no parent.
Referenced by StandalonePluginHolder::showAudioSettingsDialog().
|
virtualinherited |
Components can implement this method to provide a MarkerList.
The default implementation of this method returns nullptr, but you can override it to return a pointer to the component's marker list. If xAxis is true, it should return the X marker list; if false, it should return the Y markers.
Reimplemented in DrawableComposite.
|
noexceptinherited |
Returns the last value set with setMouseClickGrabsKeyboardFocus().
See setMouseClickGrabsKeyboardFocus() for more info.
|
virtualinherited |
Returns the mouse cursor shape to use when the mouse is over this component.
The default implementation will return the cursor that was set by setCursor() but can be overridden for more specialised purposes, e.g. returning different cursors depending on the mouse position.
Reimplemented in TableHeaderComponent.
Returns the mouse's current position, relative to this component.
The return value is relative to the component's top-left corner.
|
inlinenoexceptinherited |
|
noexceptinherited |
Returns the number of child components that this component contains.
|
staticnoexceptinherited |
Returns the number of components that are currently in a modal state.
|
inlinenoexceptinherited |
Returns the component which this component is inside.
If this is the highest-level component or hasn't yet been added to a parent, this will return null.
Referenced by CarbonViewWrapperComponent::setOurSizeToEmbeddedViewSize().
|
noexceptinherited |
Returns the height of the component's parent.
If the component has no parent (i.e. if it's on the desktop), this will return the height of the screen.
Returns the screen coordinates of the monitor that contains this component.
If there's only one monitor, this will return its size - if there are multiple monitors, it will return the area of the monitor that contains the component's centre.
|
noexceptinherited |
Returns the width of the component's parent.
If the component has no parent (i.e. if it's on the desktop), this will return the width of the screen.
|
inherited |
Returns the heavyweight window that contains this component.
If this component is itself on the desktop, this will return the window object that it is using. Otherwise, it will return the window of its top-level parent component.
This may return nullptr if there isn't a desktop component.
Referenced by VideoComponent::Pimpl::DirectShowContext::createNativeWindow(), JuceGLView::layerClass, OpenGLContext::NativeContext::NativeContext(), OpenGLContext::NativeContext::updateWindowPosition(), and OpenGLContext::NativeContext::~NativeContext().
| double VideoComponent::getPlayPosition | ( | ) | const |
Returns the current play position of the video.
Returns the component's top-left position as a Point.
|
noexceptinherited |
Returns the Positioner object that has been set for this component.
|
inlinenoexceptinherited |
Returns the set of properties that belong to this component.
Each component has a NamedValueSet object which you can use to attach arbitrary items of data to it.
|
inlinenoexceptinherited |
Returns the set of properties that belong to this component.
Each component has a NamedValueSet object which you can use to attach arbitrary items of data to it.
|
inlinenoexceptinherited |
Returns the x coordinate of the component's right-hand edge.
This is a distance in pixels from the left edge of the component's parent.
Note that if you've used setTransform() to apply a transform, then the component's bounds will no longer be a direct reflection of the position at which it appears within its parent, as the transform will be applied to its bounding box.
Returns the bounds of this component, relative to the screen's top-left.
Referenced by CarbonViewWrapperComponent::setEmbeddedWindowToOurSize().
Returns the position of this component's top-left corner relative to the screen's top-left.
|
inherited |
Returns this component's x coordinate relative the screen's top-left origin.
Referenced by CarbonViewWrapperComponent::createWindow().
|
inherited |
Returns this component's y coordinate relative the screen's top-left origin.
Referenced by CarbonViewWrapperComponent::createWindow().
|
inlinenoexceptinherited |
Returns the timer's interval.
References JUCE_CALLTYPE.
Referenced by CarbonViewWrapperComponent::setOurSizeToEmbeddedViewSize().
|
noexceptinherited |
Returns the highest-level component which contains this one or its parents.
This will search upwards in the parent-hierarchy from this component, until it finds the highest one that doesn't have a parent (i.e. is on the desktop or not yet added to a parent), and will return that.
Referenced by CarbonViewWrapperComponent::carbonEventHandler(), CarbonViewWrapperComponent::componentMovedOrResized(), OpenGLContext::NativeContext::createNativeWindow(), VideoComponent::Pimpl::DirectShowContext::createNativeWindow(), OpenGLContext::NativeContext::NativeContext(), and CarbonViewWrapperComponent::setEmbeddedWindowToOurSize().
|
inherited |
Returns the transform that is currently being applied to this component.
For more details about transforms, see setTransform().
| double VideoComponent::getVideoDuration | ( | ) | const |
Returns the length of the video, in seconds.
Returns the video's natural size, in pixels.
If no video is loaded, an empty rectangle will be returned.
|
inlinenoexceptinherited |
Retrieves the current state of the Viewport drag-to-scroll functionality flag.
References JUCE_DEPRECATED.
|
noexceptinherited |
Returns true if the component is interested in getting keyboard focus.
This returns the flag set by setWantsKeyboardFocus(). The default setting is false.
|
inlinenoexceptinherited |
Returns the component's width in pixels.
Referenced by CarbonViewWrapperComponent::createWindow(), TabbedButtonBar::getThickness(), CarbonViewWrapperComponent::setEmbeddedWindowToOurSize(), and CarbonViewWrapperComponent::setOurSizeToEmbeddedViewSize().
|
inherited |
Returns the underlying native window handle for this component.
This is platform-dependent and strictly for power-users only!
Referenced by CarbonViewWrapperComponent::getOwnerWindow().
|
inlinenoexceptinherited |
Returns the x coordinate of the component's left edge.
This is a distance in pixels from the left edge of the component's parent.
Note that if you've used setTransform() to apply a transform, then the component's bounds will no longer be a direct reflection of the position at which it appears within its parent, as the transform will be applied to its bounding box.
|
inlinenoexceptinherited |
Returns the y coordinate of the top of this component.
This is a distance in pixels from the top edge of the component's parent.
Note that if you've used setTransform() to apply a transform, then the component's bounds will no longer be a direct reflection of the position at which it appears within its parent, as the transform will be applied to its bounding box.
|
inherited |
Tries to give keyboard focus to this component.
When the user clicks on a component or its grabKeyboardFocus() method is called, the following procedure is used to work out which component should get it:
Important note! It's obviously not possible for a component to be focused unless it's actually visible, on-screen, and inside a window that is also visible. So there's no point trying to call this in the component's own constructor or before all of its parent hierarchy has been fully instantiated.
|
virtualinherited |
Called to handle a command that was sent by postCommandMessage().
This is called by the message thread when a command message arrives, and the component can override this method to process it in any way it needs to.
Reimplemented in TextEditor, Button, CallOutBox, OpenGLContext::NativeContext::DummyComponent, MenuBarComponent, and OpenGLContext::NativeContext::DummyComponent.
|
inherited |
Returns true if this component currently has the keyboard focus.
| trueIfChildIsFocused | if this is true, then the method returns true if either this component or any of its children (recursively) have the focus. If false, the method only returns true if this component has the focus. |
Tests whether a given point is inside the component.
Overriding this method allows you to create components which only intercept mouse-clicks within a user-defined area.
This is called to find out whether a particular x, y coordinate is considered to be inside the component or not, and is used by methods such as contains() and getComponentAt() to work out which component the mouse is clicked on.
Components with custom shapes will probably want to override it to perform some more complex hit-testing.
The default implementation of this method returns either true or false, depending on the value that was set by calling setInterceptsMouseClicks() (true is the default return value).
Note that the hit-test region is not related to the opacity with which areas of a component are painted.
Applications should never call hitTest() directly - instead use the contains() method, because this will also test for occlusion by the component's parent.
Note that for components on the desktop, this method will be ignored, because it's not always possible to implement this behaviour on all platforms.
| x | the x coordinate to test, relative to the left hand edge of this component. This value is guaranteed to be greater than or equal to zero, and less than the component's width |
| y | the y coordinate to test, relative to the top edge of this component. This value is guaranteed to be greater than or equal to zero, and less than the component's height |
Reimplemented in LassoComponent< SelectableItemType >, ResizableBorderComponent, CallOutBox, DrawableShape, ImageButton, TabBarButton, DrawableImage, ResizableCornerComponent, and JUCESplashScreen.
Referenced by DrawableImage::getBoundingBox(), and TabBarButton::getExtraComponentPlacement().
|
virtualinherited |
Called when the user tries to click on a component that is blocked by another modal component.
When a component is modal and the user clicks on one of the other components, the modal component will receive this callback.
The default implementation of this method will play a beep, and bring the currently modal component to the front, but it can be overridden to do other tasks.
Reimplemented in Label, and CallOutBox.
|
noexceptinherited |
Returns true if this component is set to always stay in front of its siblings.
|
noexceptinherited |
Indicates whether the component should be brought to the front when clicked-on.
|
inherited |
Returns true if the specified colour ID has been explicitly set for this component using the setColour() method.
|
inherited |
Checks whether there's a modal component somewhere that's stopping this one from receiving messages.
If there is a modal component, its canModalEventBeSentToComponent() method will be called to see if it will still allow this component to receive events.
|
noexceptinherited |
Returns true if this component is the modal one.
It's possible to have nested modal components, e.g. a pop-up dialog box that launches another pop-up. If onlyConsiderForemostModalComponent is true then isCurrentlyModal will only return true for the one at the top of the stack. If onlyConsiderForemostModalComponent is false then isCurrentlyModal will return true for any modal component in the stack.
|
noexceptinherited |
Returns true if the component (and all its parents) are enabled.
Components are enabled by default, and can be disabled with setEnabled(). Exactly what difference this makes to the component depends on the type. E.g. buttons and sliders will choose to draw themselves differently, etc.
Note that if one of this component's parents is disabled, this will always return false, even if this component itself is enabled.
|
noexceptinherited |
Returns true if this component has been marked as a focus container.
See setFocusContainer() for more details.
|
inherited |
Returns true if the mouse button is currently held down in this component.
Note that this is a test to see whether the mouse is being pressed in this component, so it'll return false if called on component A when the mouse is actually being dragged in component B.
|
staticnoexceptinherited |
Returns true if a mouse button is currently down.
Unlike isMouseButtonDown, this will test the current state of the buttons without regard to which component (if any) it has been pressed in.
|
inherited |
Returns true if the mouse is currently over this component.
If the mouse isn't over the component, this will return false, even if the mouse is currently being dragged - so you can use this in your mouseDrag method to find out whether it's really over the component or not.
Note that when the mouse button is being held down, then the only component for which this method will return true is the one that was originally clicked on.
If includeChildren is true, then this will also return true if the mouse is over any of the component's children (recursively) as well as the component itself.
|
inherited |
True if the mouse is over this component, or if it's being dragged in this component.
This is a handy equivalent to (isMouseOver() || isMouseButtonDown()).
|
noexceptinherited |
Returns true if this component is currently showing on the desktop.
|
noexceptinherited |
Returns true if no parts of this component are transparent.
|
noexceptinherited |
Checks whether a component is anywhere inside this component or its children.
This will recursively check through this component's children to see if the given component is anywhere inside.
| bool VideoComponent::isPlaying | ( | ) | const |
Returns true if the video is currently playing.
|
inherited |
Tests whether this component and all its parents are visible.
Referenced by CarbonViewWrapperComponent::componentVisibilityChanged(), and CarbonViewWrapperComponent::timerCallback().
|
inlinenoexceptinherited |
Returns true if the timer is currently running.
|
noexceptinherited |
Returns true if a non-identity transform is being applied to this component.
For more details about transforms, see setTransform().
| bool VideoComponent::isVideoOpen | ( | ) | const |
Returns true if a video is currently open.
|
inlinenoexceptinherited |
Tests whether the component is visible or not.
this doesn't necessarily tell you whether this comp is actually on the screen because this depends on whether all the parent components are also visible - use isShowing() to find this out.
|
virtualinherited |
Called when a key is pressed.
When a key is pressed, the component that has the keyboard focus will have this method called. Remember that a component will only be given the focus if its setWantsKeyboardFocus() method has been used to enable this.
If your implementation returns true, the event will be consumed and not passed on to any other listeners. If it returns false, the key will be passed to any KeyListeners that have been registered with this component. As soon as one of these returns true, the process will stop, but if they all return false, the event will be passed upwards to this component's parent, and so on.
The default implementation of this method does nothing and returns false.
Reimplemented in TreeView, TextEditor, ListBox, AlertWindow, Button, ComboBox, ScrollBar, CodeEditorComponent, MidiKeyboardComponent, Viewport, DialogWindow, FileBrowserComponent, CallOutBox, and MenuBarComponent.
Referenced by ListBox::getHeaderComponent(), Viewport::getHorizontalScrollBar(), and MidiKeyboardComponent::getOctaveForMiddleC().
|
virtualinherited |
Called when a key is pressed or released.
Whenever a key on the keyboard is pressed or released (including modifier keys like shift and ctrl), this method will be called on the component that currently has the keyboard focus. Remember that a component will only be given the focus if its setWantsKeyboardFocus() method has been used to enable this.
If your implementation returns true, the event will be consumed and not passed on to any other listeners. If it returns false, then any KeyListeners that have been registered with this component will have their keyStateChanged methods called. As soon as one of these returns true, the process will stop, but if they all return false, the event will be passed upwards to this component's parent, and so on.
The default implementation of this method does nothing and returns false.
To find out which keys are up or down at any time, see the KeyPress::isKeyCurrentlyDown() method.
| isKeyDown | true if a key has been pressed; false if it has been released |
Reimplemented in TextEditor, ListBox, ComboBox, and MidiKeyboardComponent.
Referenced by ListBox::getHeaderComponent(), MidiKeyboardComponent::getOctaveForMiddleC(), and Button::LookAndFeelMethods::~LookAndFeelMethods().
Tries to load a video from a local file.
Tries to load a video from a URL.
Converts a rectangle from this component's coordinate space to a screen coordinate.
If you've used setTransform() to apply one or more transforms to components, then the source rectangle may not actually be rectanglular when converted to the target space, so in that situation this will return the smallest rectangle that fully contains the transformed area.
Converts a point relative to this component's top-left into a screen coordinate.
Converts a point relative to this component's top-left into a screen coordinate.
|
virtualinherited |
Called to let the component react to a change in the look-and-feel setting.
When the look-and-feel is changed for a component, this will be called in all its child components, recursively.
It can also be triggered manually by the sendLookAndFeelChange() method, in case an application uses a LookAndFeel class that might have changed internally.
Reimplemented in Slider, TextEditor, AlertWindow, ComboBox, ScrollBar, ResizableWindow, TabbedButtonBar, Viewport, FilenameComponent, TabbedComponent, ProgressBar, and OnlineUnlockForm.
Referenced by Viewport::getHorizontalScrollBar().
|
virtualinherited |
Called for a desktop component which has just been minimised or un-minimised.
This will only be called for components on the desktop.
|
virtualinherited |
Called when a modifier key is pressed or released.
Whenever the shift, control, alt or command keys are pressed or released, this method will be called on the component that currently has the keyboard focus. Remember that a component will only be given the focus if its setWantsKeyboardFocus() method has been used to enable this.
The default implementation of this method actually calls its parent's modifierKeysChanged method, so that focused components which aren't interested in this will give their parents a chance to act on the event instead.
Reimplemented in Slider.
|
overridevirtualinherited |
Called when a mouse button has been double-clicked on a component.
The MouseEvent object passed in contains lots of methods for finding out which button was pressed, as well as which modifier keys (e.g. shift, ctrl) were held down at the time.
| event | details about the position and status of the mouse event, including the source component in which it occurred |
Reimplemented from MouseListener.
Reimplemented in Slider, TextEditor, CodeEditorComponent, and Label.
|
overridevirtualinherited |
Called when a mouse button is pressed.
The MouseEvent object passed in contains lots of methods for finding out which button was pressed, as well as which modifier keys (e.g. shift, ctrl) were held down at the time.
Once a button is held down, the mouseDrag method will be called when the mouse moves, until the button is released.
| event | details about the position and status of the mouse event, including the source component in which it occurred |
Reimplemented from MouseListener.
Reimplemented in Slider, TextEditor, AlertWindow, Button, TableHeaderComponent, ComboBox, ScrollBar, ResizableWindow, CodeEditorComponent, Toolbar, MidiKeyboardComponent, ResizableBorderComponent, StretchableLayoutResizerBar, ResizableEdgeComponent, MenuBarComponent, and ResizableCornerComponent.
Referenced by MidiKeyboardComponent::getOctaveForMiddleC().
|
overridevirtualinherited |
Called when the mouse is moved while a button is held down.
When a mouse button is pressed inside a component, that component receives mouseDrag callbacks each time the mouse moves, even if the mouse strays outside the component's bounds.
| event | details about the position and status of the mouse event, including the source component in which it occurred |
Reimplemented from MouseListener.
Reimplemented in Slider, TextEditor, AlertWindow, Button, TableHeaderComponent, ComboBox, ScrollBar, ResizableWindow, CodeEditorComponent, MidiKeyboardComponent, ResizableBorderComponent, StretchableLayoutResizerBar, ResizableEdgeComponent, MenuBarComponent, and ResizableCornerComponent.
Referenced by MidiKeyboardComponent::getOctaveForMiddleC().
|
overridevirtualinherited |
Called when the mouse first enters a component.
If the mouse button isn't pressed and the mouse moves into a component, this will be called to let the component react to this.
When the mouse button is pressed and held down while being moved in or out of a component, no mouseEnter or mouseExit callbacks are made - only mouseDrag messages are sent to the component that the mouse was originally clicked on, until the button is released.
| event | details about the position and status of the mouse event, including the source component in which it occurred |
Reimplemented from MouseListener.
Reimplemented in Button, TableHeaderComponent, MidiKeyboardComponent, ResizableBorderComponent, TooltipWindow, and MenuBarComponent.
Referenced by MidiKeyboardComponent::getOctaveForMiddleC().
|
overridevirtualinherited |
Called when the mouse moves out of a component.
This will be called when the mouse moves off the edge of this component.
If the mouse button was pressed, and it was then dragged off the edge of the component and released, then this callback will happen when the button is released, after the mouseUp callback.
| event | details about the position and status of the mouse event, including the source component in which it occurred |
Reimplemented from MouseListener.
Reimplemented in Button, TableHeaderComponent, MidiKeyboardComponent, and MenuBarComponent.
Referenced by MidiKeyboardComponent::getOctaveForMiddleC().
|
virtualinherited |
Called when a pinch-to-zoom mouse-gesture is used.
If not overridden, a component will forward this message to its parent, so that parent components can collect gesture messages that are unused by child components.
| event | details about the mouse event |
| scaleFactor | a multiplier to indicate by how much the size of the target should be changed. A value of 1.0 would indicate no change, values greater than 1.0 mean it should be enlarged. |
|
overridevirtualinherited |
Called when the mouse moves inside a component.
If the mouse button isn't pressed and the mouse moves over a component, this will be called to let the component react to this.
A component will always get a mouseEnter callback before a mouseMove.
| event | details about the position and status of the mouse event, including the source component in which it occurred |
Reimplemented from MouseListener.
Reimplemented in TableHeaderComponent, MidiKeyboardComponent, ResizableBorderComponent, and MenuBarComponent.
Referenced by MidiKeyboardComponent::getOctaveForMiddleC().
|
overridevirtualinherited |
Called when a mouse button is released.
A mouseUp callback is sent to the component in which a button was pressed even if the mouse is actually over a different component when the button is released.
The MouseEvent object passed in contains lots of methods for finding out which buttons were down just before they were released.
| event | details about the position and status of the mouse event, including the source component in which it occurred |
Reimplemented from MouseListener.
Reimplemented in Slider, TextEditor, ListBox, Button, TableHeaderComponent, ComboBox, ScrollBar, ResizableWindow, CodeEditorComponent, Label, MidiKeyboardComponent, ResizableBorderComponent, ResizableEdgeComponent, MenuBarComponent, ResizableCornerComponent, and JUCESplashScreen.
Referenced by ListBox::getHeaderComponent(), and MidiKeyboardComponent::getOctaveForMiddleC().
|
overridevirtualinherited |
Called when the mouse-wheel is moved.
This callback is sent to the component that the mouse is over when the wheel is moved.
If not overridden, a component will forward this message to its parent, so that parent components can collect mouse-wheel messages that happen to child components which aren't interested in them. (Bear in mind that if you attach a component as a mouse-listener to other components, then those wheel moves will also end up calling this method and being passed up to the parents, which may not be what you intended to happen).
| event | details about the mouse event |
| wheel | details about the mouse wheel movement |
Reimplemented from MouseListener.
Reimplemented in Slider, TextEditor, ListBox, ComboBox, ScrollBar, CodeEditorComponent, MidiKeyboardComponent, and Viewport.
Referenced by ListBox::getHeaderComponent(), Viewport::getHorizontalScrollBar(), and MidiKeyboardComponent::getOctaveForMiddleC().
|
virtualinherited |
Called when this component's position has been changed.
This is called when the position relative to its parent changes, not when its absolute position on the screen changes (so it won't be called for all child components when a parent component is moved).
The method is called synchronously as a result of the setBounds, setTopLeftPosition or any of the other repositioning methods, and like resized(), it will be called each time those methods are called.
If the component is a top-level window on the desktop, its position could also be changed by operating-system factors beyond the application's control.
Reimplemented in ResizableWindow, and CallOutBox.
|
inherited |
Tries to move the keyboard focus to one of this component's siblings.
This will try to move focus to either the next or previous component. (This is the method that is used when shifting focus by pressing the tab key).
Components for which getWantsKeyboardFocus() returns false are not looked at.
| moveToNext | if true, the focus will move forwards; if false, it will move backwards |
|
virtualinherited |
Components can override this method to draw their content.
The paint() method gets called when a region of a component needs redrawing, either because the component's repaint() method has been called, or because something has happened on the screen that means a section of a window needs to be redrawn.
Any child components will draw themselves over whatever this method draws. If you need to paint over the top of your child components, you can also implement the paintOverChildren() method to do this.
If you want to cause a component to redraw itself, this is done asynchronously - calling the repaint() method marks a region of the component as "dirty", and the paint() method will automatically be called sometime later, by the message thread, to paint any bits that need refreshing. In Juce (and almost all modern UI frameworks), you never redraw something synchronously.
You should never need to call this method directly - to take a snapshot of the component you could use createComponentSnapshot() or paintEntireComponent().
| g | the graphics context that must be used to do the drawing operations. |
Reimplemented in Slider, TreeView, StandaloneFilterWindow::MainContentComponent::NotificationArea, CameraDevice::ViewerComponent, TextEditor, ListBox, Button, AlertWindow, StandalonePluginHolder::SettingsComponent, ComboBox, TableHeaderComponent, ScrollBar, ResizableWindow, CodeEditorComponent, TabbedButtonBar, Label, Toolbar, VideoComponent::Pimpl, MultiDocumentPanel, MidiKeyboardComponent, LassoComponent< SelectableItemType >, TabbedComponent, BubbleComponent, ResizableBorderComponent, PropertyPanel, ColourSelector, DrawableShape, CallOutBox, SplashScreen, PreferencesPanel, TooltipWindow, WebBrowserComponent, AudioVisualiserComponent, ProgressBar, ActiveXControlComponent, GroupComponent, BooleanPropertyComponent, XEmbedComponent, PropertyComponent, FileSearchPathListComponent, DrawableText, StretchableLayoutResizerBar, SystemTrayIconComponent, DrawableImage, ResizableEdgeComponent, NSViewComponent, UIViewComponent, MenuBarComponent, ResizableCornerComponent, CaretComponent, ImageComponent, OnlineUnlockForm, JUCESplashScreen, ImagePreviewComponent, and GenericAudioProcessorEditor.
Referenced by ActiveXControlComponent::areMouseEventsAllowed(), DrawableImage::getBoundingBox(), MultiDocumentPanel::getCurrentTabbedComponent(), DrawableText::getFontHorizontalScale(), ListBox::getHeaderComponent(), MidiKeyboardComponent::getOctaveForMiddleC(), AudioVisualiserComponent::getSamplesPerBlock(), PropertyPanel::getViewport(), and PropertyComponent::setPreferredHeight().
|
inherited |
Draws this component and all its subcomponents onto the specified graphics context.
You should very rarely have to use this method, it's simply there in case you need to draw a component with a custom graphics context for some reason, e.g. for creating a snapshot of the component.
It calls paint(), paintOverChildren() and recursively calls paintEntireComponent() on its children in order to render the entire tree.
The graphics context may be left in an undefined state after this method returns, so you may need to reset it if you're going to use it again.
If ignoreAlphaLevel is false, then the component will be drawn with the opacity level specified by getAlpha(); if ignoreAlphaLevel is true, then this will be ignored and an alpha of 1.0 will be used.
|
virtualinherited |
Components can override this method to draw over the top of their children.
For most drawing operations, it's better to use the normal paint() method, but if you need to overlay something on top of the children, this can be used.
Reimplemented in TextEditor, ListBox, and FilenameComponent.
Referenced by ListBox::getHeaderComponent().
|
virtualinherited |
Called to indicate that the component's parents have changed.
When a component is added or removed from its parent, this method will be called on all of its children (recursively - so all children of its children will also be called as well).
Subclasses can override this if they need to react to this in some way.
Reimplemented in TextEditor, ListBox, Button, ComboBox, ScrollBar, Drawable, TopLevelWindow, WebBrowserComponent, DrawableComposite, KeyMappingEditorComponent, and JUCESplashScreen.
Referenced by ListBox::getHeaderComponent(), and TopLevelWindow::isDropShadowEnabled().
|
virtualinherited |
Called when this component's immediate parent has been resized.
If the component is a top-level window, this indicates that the screen size has changed.
Reimplemented in ResizableWindow, and JUCESplashScreen.
| void VideoComponent::play | ( | ) |
Starts the video playing.
|
inherited |
Dispatches a numbered message to this component.
This is a quick and cheap way of allowing simple asynchronous messages to be sent to components. It's also safe, because if the component that you send the message to is a null or dangling pointer, this won't cause an error.
The command ID is later delivered to the component's handleCommandMessage() method by the application's message queue.
|
noexceptinherited |
Returns a proportion of the component's height.
This is a handy equivalent of (getHeight() * proportion).
|
noexceptinherited |
Returns a proportion of the component's width.
This is a handy equivalent of (getWidth() * proportion).
Returns true if a given point lies in this component, taking any overlapping siblings into account.
| localPoint | the coordinate to test, relative to this component's top-left. |
| returnTrueIfWithinAChild | if the point actually lies within a child of this component, this determines whether that is counted as a hit. |
|
inherited |
deprecated
|
inherited |
Removes all this component's children.
Note that this won't delete them! To do that, use deleteAllChildren() instead.
|
inherited |
Removes one of this component's child-components.
If the child passed-in isn't actually a child of this component (either because it's invalid or is the child of a different parent), then no action is taken.
Note that removing a child will not delete it! But it's ok to delete a component without first removing it - doing so will automatically remove it and send out the appropriate notifications before the deletion completes.
Removes one of this component's child-components by index.
This will return a pointer to the component that was removed, or null if the index was out-of-range.
Note that removing a child will not delete it! But it's ok to delete a component without first removing it - doing so will automatically remove it and send out the appropriate notifications before the deletion completes.
|
inherited |
If a colour has been set with setColour(), this will remove it.
This allows you to make a colour revert to its default state.
|
inherited |
Removes a component listener.
|
inherited |
If the component is currently showing on the desktop, this will hide it.
You can also use setVisible() to hide a desktop window temporarily, but removeFromDesktop() will free any system resources that are being used up.
|
inherited |
Removes a previously-registered key listener.
|
inherited |
Deregisters a mouse listener.
|
inherited |
Marks the whole component as needing to be redrawn.
Calling this will not do any repainting immediately, but will mark the component as 'dirty'. At some point in the near future the operating system will send a paint message, which will redraw all the dirty regions of all components. There's no guarantee about how soon after calling repaint() the redraw will actually happen, and other queued events may be delivered before a redraw is done.
If the setBufferedToImage() method has been used to cause this component to use a buffer, the repaint() call will invalidate the cached buffer. If setCachedComponentImage() has been used to provide a custom image cache, that cache will be invalidated appropriately.
To redraw just a subsection of the component rather than the whole thing, use the repaint (int, int, int, int) method.
Referenced by OpenGLContext::NativeContext::NativeContext().
Marks a subsection of this component as needing to be redrawn.
Calling this will not do any repainting immediately, but will mark the given region of the component as 'dirty'. At some point in the near future the operating system will send a paint message, which will redraw all the dirty regions of all components. There's no guarantee about how soon after calling repaint() the redraw will actually happen, and other queued events may be delivered before a redraw is done.
The region that is passed in will be clipped to keep it within the bounds of this component.
Marks a subsection of this component as needing to be redrawn.
Calling this will not do any repainting immediately, but will mark the given region of the component as 'dirty'. At some point in the near future the operating system will send a paint message, which will redraw all the dirty regions of all components. There's no guarantee about how soon after calling repaint() the redraw will actually happen, and other queued events may be delivered before a redraw is done.
The region that is passed in will be clipped to keep it within the bounds of this component.
|
overrideprivatevirtual |
Called when this component's size has been changed.
A component can implement this method to do things such as laying out its child components when its width or height changes.
The method is called synchronously as a result of the setBounds or setSize methods, so repeatedly changing a components size will repeatedly call its resized method (unlike things like repainting, where multiple calls to repaint are coalesced together).
If the component is a top-level window on the desktop, its size could also be changed by operating-system factors beyond the application's control.
Reimplemented from Component.
|
inherited |
Runs a component modally, waiting until the loop terminates.
This method first makes the component visible, brings it to the front and gives it the keyboard focus.
It then runs a loop, dispatching messages from the system message queue, but blocking all mouse or keyboard messages from reaching any components other than this one and its children.
This loop continues until the component's exitModalState() method is called (or the component is deleted), and then this method returns, returning the value passed into exitModalState().
Note that you SHOULD NEVER USE THIS METHOD! Modal loops are a dangerous construct because things that happen during the events that they dispatch could affect the state of objects which are currently in use somewhere on the stack, so when the loop finishes and the stack unwinds, horrible problems can occur. This is especially bad in plugins, where the host may choose to delete the plugin during runModalLoop(), so that when it returns, the entire DLL could have been unloaded from memory! Also, some OSes deliberately make it impossible to run modal loops (e.g. Android), so this method won't even exist on some platforms.
|
inherited |
Calls the lookAndFeelChanged() method in this component and all its children.
This will recurse through the children and their children, calling lookAndFeelChanged() on them all.
|
inherited |
Changes the transparency of this component.
When painted, the entire component and all its children will be rendered with this as the overall opacity level, where 0 is completely invisible, and 1.0 is fully opaque (i.e. normal).
|
inherited |
Sets whether the component should always be kept at the front of its siblings.
| void VideoComponent::setAudioVolume | ( | float | newVolume | ) |
Changes the video's playback volume.
| newVolume | the volume in the range 0 (silent) to 1.0 (full) |
Changes the component's position and size.
The coordinates are relative to the top-left of the component's parent, or relative to the origin of the screen if the component is on the desktop.
If this method changes the component's top-left position, it will make a synchronous call to moved(). If it changes the size, it will also make a call to resized().
Note that if you've used setTransform() to apply a transform, then the component's bounds will no longer be a direct reflection of the position at which it appears within its parent, as the transform will be applied to whatever bounds you set for it.
Changes the component's position and size.
The coordinates are relative to the top-left of the component's parent, or relative to the origin of the screen if the component is on the desktop.
If this method changes the component's top-left position, it will make a synchronous call to moved(). If it changes the size, it will also make a call to resized().
Note that if you've used setTransform() to apply a transform, then the component's bounds will no longer be a direct reflection of the position at which it appears within its parent, as the transform will be applied to whatever bounds you set for it.
|
inherited |
deprecated
|
inherited |
deprecated
|
inherited |
Changes the component's position and size based on the amount of space to leave around it.
This will position the component within its parent, leaving the specified number of pixels around each edge.
|
inherited |
Changes the component's position and size in terms of fractions of its parent's size.
The values are factors of the parent's size, so for example setBoundsRelative (0.2f, 0.2f, 0.5f, 0.5f) would give it half the width and height of the parent, with its top-left position 20% of the way across and down the parent.
|
inherited |
Positions the component within a given rectangle, keeping its proportions unchanged.
If onlyReduceInSize is false, the component will be resized to fill as much of the rectangle as possible without changing its aspect ratio (the component's current size is used to determine its aspect ratio, so a zero-size component won't work here). If onlyReduceInSize is true, it will only be resized if it's too big to fit inside the rectangle.
It will then be positioned within the rectangle according to the justification flags specified.
|
noexceptinherited |
Indicates whether the component should be brought to the front when clicked.
Setting this flag to true will cause the component to be brought to the front when the mouse is clicked somewhere inside it or its child components.
Note that a top-level desktop window might still be brought to the front by the operating system when it's clicked, depending on how the OS works.
By default this is set to false.
|
inherited |
Makes the component use an internal buffer to optimise its redrawing.
Setting this flag to true will cause the component to allocate an internal buffer into which it paints itself and all its child components, so that when asked to redraw itself, it can use this buffer rather than actually calling the paint() method.
Parts of the buffer are invalidated when repaint() is called on this component or its children. The buffer is then repainted at the next paint() callback.
|
inherited |
Gives the component a CachedComponentImage that should be used to buffer its painting.
The object that is passed-in will be owned by this component, and will be deleted automatically later on.
Changes the position of the component's centre.
Leaves the component's size unchanged, but sets the position of its centre relative to its parent's top-left.
Changes the position of the component's centre.
Leaves the component's size unchanged, but sets the position of its centre relative to its parent's top-left.
|
inherited |
Changes the position of the component's centre.
Leaves the size unchanged, but positions its centre relative to its parent's size. E.g. setCentreRelative (0.5f, 0.5f) would place it centrally in its parent.
Registers a colour to be used for a particular purpose.
Changing a colour will cause a synchronous callback to the colourChanged() method, which your component can override if it needs to do something when colours are altered.
For more details about colour IDs, see the comments for findColour().
Referenced by DrawableText::getText().
|
inherited |
Adds an effect filter to alter the component's appearance.
When a component has an effect filter set, then this is applied to the results of its paint() method. There are a few preset effects, such as a drop-shadow or glow, but they can be user-defined as well.
The effect that is passed in will not be deleted by the component - the caller must take care of deleting it.
To remove an effect from a component, pass a null pointer in as the parameter.
|
inherited |
Sets the component's ID string.
You can retrieve the ID using getComponentID().
|
inherited |
Enables or disables this component.
Disabling a component will also cause all of its child components to become disabled.
Similarly, enabling a component which is inside a disabled parent component won't make any difference until the parent is re-enabled.
|
inherited |
Sets the index used in determining the order in which focusable components should be traversed.
A value of 0 or less is taken to mean that no explicit order is wanted, and that traversal should use other factors, like the component's position.
|
noexceptinherited |
Indicates whether this component is a parent for components that can have their focus traversed.
This flag is used by the default implementation of the createFocusTraverser() method, which uses the flag to find the first parent component (of the currently focused one) which wants to be a focus container.
So using this method to set the flag to 'true' causes this component to act as the top level within which focus is passed around.
|
noexceptinherited |
Changes the default return value for the hitTest() method.
Setting this to false is an easy way to make a component pass its mouse-clicks through to the components behind it.
When a component is created, the default setting for this is true.
| allowClicksOnThisComponent | if true, hitTest() will always return true; if false, it will return false (or true for child components if allowClicksOnChildComponents is true) |
| allowClicksOnChildComponents | if this is true and allowClicksOnThisComponent is false, then child components can be clicked on as normal but clicks on this component pass straight through; if this is false and allowClicksOnThisComponent is false, then neither this component nor any child components can be clicked on |
|
inherited |
Sets the look and feel to use for this component.
This will also change the look and feel for any child components that haven't had their look set explicitly.
The object passed in will not be deleted by the component, so it's the caller's responsibility to manage it. It may be used at any time until this component has been deleted.
Calling this method will also invoke the sendLookAndFeelChange() method.
|
inherited |
Chooses whether a click on this component automatically grabs the focus.
By default this is set to true, but you might want a component which can be focused, but where you don't want the user to be able to affect it directly by clicking.
|
inherited |
Changes the mouse cursor shape to use when the mouse is over this component.
Note that the cursor set by this method can be overridden by the getMouseCursor method.
|
virtualinherited |
Sets the name of this component.
When the name changes, all registered ComponentListeners will receive a ComponentListener::componentNameChanged() callback.
Reimplemented in DocumentWindow.
|
inherited |
Indicates whether any parts of the component might be transparent.
Components that always paint all of their contents with solid colour and thus completely cover any components behind them should use this method to tell the repaint system that they are opaque.
This information is used to optimise drawing, because it means that objects underneath opaque windows don't need to be painted.
By default, components are considered transparent, unless this is used to make it otherwise.
|
noexceptinherited |
This allows you to indicate that this component doesn't require its graphics context to be clipped when it is being painted.
Most people will never need to use this setting, but in situations where you have a very large number of simple components being rendered, and where they are guaranteed never to do any drawing beyond their own boundaries, setting this to true will reduce the overhead involved in clipping the graphics context that gets passed to the component's paint() callback. If you enable this mode, you'll need to make sure your paint method doesn't call anything like Graphics::fillAll(), and doesn't draw beyond the component's bounds, because that'll produce artifacts. Your component also can't have any child components that may be placed beyond its bounds.
| void VideoComponent::setPlayPosition | ( | double | newPositionSeconds | ) |
Sets the video's position to a given time.
| void VideoComponent::setPlaySpeed | ( | double | newSpeed | ) |
Changes the video playback rate.
A value of 1.0 is normal speed, greater values will play faster, smaller values play more slowly.
|
inherited |
Sets a new Positioner object for this component.
If there's currently another positioner set, it will be deleted. The object that is passed in will be deleted automatically by this component when it's no longer required. Pass a null pointer to clear the current positioner.
|
noexceptinherited |
Causes automatic repaints when the mouse enters or exits this component.
If turned on, then when the mouse enters/exits, or when the button is pressed/released on the component, it will trigger a repaint.
This is handy for things like buttons that need to draw themselves differently when the mouse moves over them, and it avoids having to override all the different mouse callbacks and call repaint().
Changes the size of the component.
A synchronous call to resized() will occur if the size actually changes.
Note that if you've used setTransform() to apply a transform, then the component's bounds will no longer be a direct reflection of the position at which it appears within its parent, as the transform will be applied to whatever bounds you set for it.
Referenced by CarbonViewWrapperComponent::setOurSizeToEmbeddedViewSize(), and StandalonePluginHolder::showAudioSettingsDialog().
Moves the component to a new position.
Changes the component's top-left position (without changing its size). The position is relative to the top-left of the component's parent.
If the component actually moves, this method will make a synchronous call to moved().
Note that if you've used setTransform() to apply a transform, then the component's bounds will no longer be a direct reflection of the position at which it appears within its parent, as the transform will be applied to whatever bounds you set for it.
Moves the component to a new position.
Changes the component's top-left position (without changing its size). The position is relative to the top-left of the component's parent.
If the component actually moves, this method will make a synchronous call to moved().
Note that if you've used setTransform() to apply a transform, then the component's bounds will no longer be a direct reflection of the position at which it appears within its parent, as the transform will be applied to whatever bounds you set for it.
Moves the component to a new position.
Changes the position of the component's top-right corner (keeping it the same size). The position is relative to the top-left of the component's parent.
If the component actually moves, this method will make a synchronous call to moved().
Note that if you've used setTransform() to apply a transform, then the component's bounds will no longer be a direct reflection of the position at which it appears within its parent, as the transform will be applied to whatever bounds you set for it.
|
inherited |
Sets a transform matrix to be applied to this component.
If you set a transform for a component, the component's position will be warped by it, relative to the component's parent's top-left origin. This means that the values you pass into setBounds() will no longer reflect the actual area within the parent that the component covers, as the bounds will be transformed and the component will probably end up actually appearing somewhere else within its parent.
When using transforms you need to be extremely careful when converting coordinates between the coordinate spaces of different components or the screen - you should always use getLocalPoint(), getLocalArea(), etc to do this, and never just manually add a component's position to a point in order to convert it between different components (but I'm sure you would never have done that anyway...).
Currently, transforms are not supported for desktop windows, so the transform will be ignored if you put a component on the desktop.
To remove a component's transform, simply pass AffineTransform() as the parameter to this method.
|
inlinenoexceptinherited |
|
virtualinherited |
Makes the component visible or invisible.
This method will show or hide the component. Note that components default to being non-visible when first created. Also note that visible components won't be seen unless all their parent components are also visible.
This method will call visibilityChanged() and also componentVisibilityChanged() for any component listeners that are interested in this component.
| shouldBeVisible | whether to show or hide the component |
Referenced by VideoComponent::Pimpl::Pimpl().
|
noexceptinherited |
Sets a flag to indicate whether this component needs keyboard focus or not.
By default components aren't actually interested in gaining the focus, but this method can be used to turn this on.
See the grabKeyboardFocus() method for details about the way a component is chosen to receive the focus.
|
noexceptinherited |
Starts the timer and sets the length of interval required.
If the timer is already started, this will reset it, so the time between calling this method and the next timer callback will not be less than the interval length passed in.
| intervalInMilliseconds | the interval to use (any value less than 1 will be rounded up to 1) |
Referenced by FakeMouseMoveGenerator::FakeMouseMoveGenerator(), StandalonePluginHolder::init(), and CarbonViewWrapperComponent::setOurSizeToEmbeddedViewSize().
|
noexceptinherited |
Starts the timer with an interval specified in Hertz.
This is effectively the same as calling startTimer (1000 / timerFrequencyHz).
Referenced by AnimatedPosition< Behaviour >::endDrag(), AnimatedPosition< Behaviour >::nudge(), and AnimatedPosition< Behaviour >::timerCallback().
| void VideoComponent::stop | ( | ) |
Stops the video playing.
|
noexceptinherited |
Stops the timer.
No more timer callbacks will be triggered after this method returns.
Note that if you call this from a background thread while the message-thread is already in the middle of your callback, then this method will cancel any future timer callbacks, but it will return without waiting for the current one to finish. The current callback will continue, possibly still running some of your timer code after this method has returned.
Referenced by AnimatedPosition< Behaviour >::beginDrag(), CarbonViewWrapperComponent::setOurSizeToEmbeddedViewSize(), AnimatedPosition< Behaviour >::setPosition(), AnimatedPosition< Behaviour >::timerCallback(), and StandalonePluginHolder::~StandalonePluginHolder().
|
overrideprivatevirtual |
The user-defined callback routine that actually gets called periodically.
It's perfectly ok to call startTimer() or stopTimer() from within this callback to change the subsequent intervals.
Implements Timer.
|
inherited |
Changes this component's z-order to be at the back of all its siblings.
If the component is set to be 'always-on-top', it will only be moved to the back of the other other 'always-on-top' components.
|
inherited |
|
inherited |
Brings the component to the front of its siblings.
If some of the component's siblings have had their 'always-on-top' flag set, then they will still be kept in front of this one (unless of course this one is also 'always-on-top').
| shouldAlsoGainFocus | if true, this will also try to assign keyboard focus to the component (see grabKeyboardFocus() for more details) |
Referenced by CarbonViewWrapperComponent::carbonEventHandler().
|
staticinherited |
If any component has keyboard focus, this will defocus it.
|
inherited |
Forces the current mouse cursor to be updated.
If you're overriding the getMouseCursor() method to control which cursor is displayed, then this will only be checked each time the user moves the mouse. So if you want to force the system to check that the cursor being displayed is up-to-date (even if the mouse is just sitting there), call this method.
(If you're changing the cursor using setMouseCursor(), you don't need to bother calling this).
|
virtualinherited |
For components on the desktop, this is called if the system wants to close the window.
This is a signal that either the user or the system wants the window to close. The default implementation of this method will trigger an assertion to warn you that your component should do something about it, but you can override this to ignore the event if you want.
Reimplemented in AlertWindow.
|
virtualinherited |
Called when this component's visibility changes.
Reimplemented in ListBox, Button, ResizableWindow, TopLevelWindow, WebBrowserComponent, and ProgressBar.
Referenced by ListBox::getHeaderComponent(), and TopLevelWindow::isDropShadowEnabled().
|
friend |
|
friend |
|
private |