JUCE  v5.4.1-191-g0ab5e696f
JUCE API
Looking for a senior C++ dev?
I'm looking for work. Hire me!
juce_Variant.h File Reference
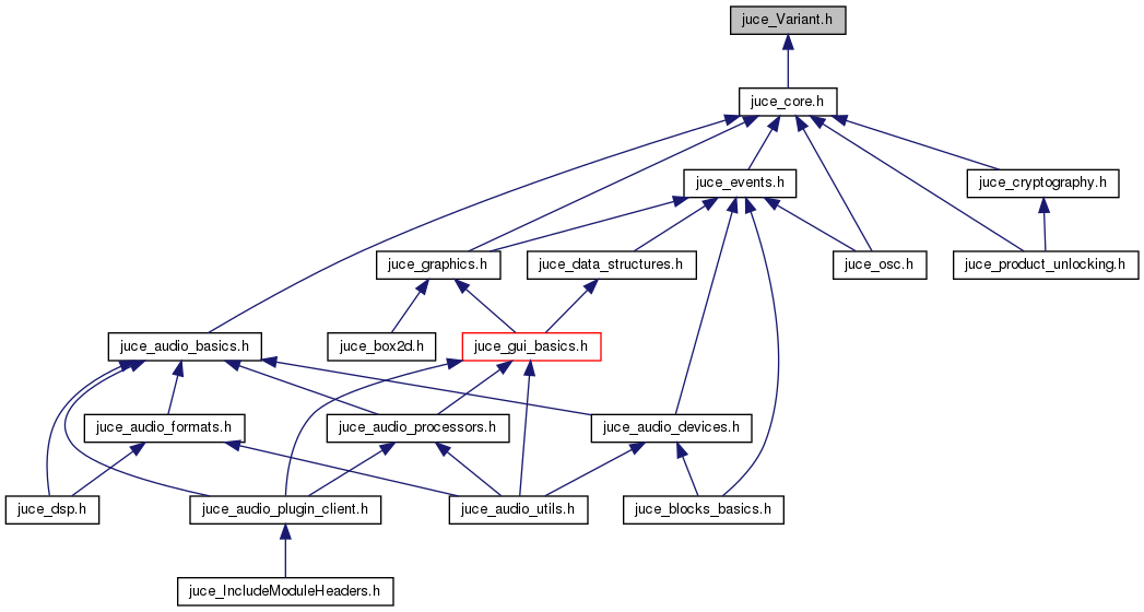
This graph shows which files directly or indirectly include this file:

Classes

class  juce::var
 A variant class, that can be used to hold a range of primitive values. More...
 
struct  juce::var::NativeFunctionArgs
 This structure is passed to a NativeFunction callback, and contains invocation details about the function's arguments and context. More...
 
union  juce::var::ValueUnion
 
struct  juce::VariantConverter< Type >
 This template-overloaded class can be used to convert between var and custom types. More...
 

Namespaces

 juce
 

Functions

bool juce::operator!= (const var &, const var &)
 Compares the values of two var objects, using the var::equals() comparison. More...
 
bool juce::operator!= (const var &, const String &)
 
bool juce::operator!= (const var &, const char *)
 
bool juce::operator< (const var &, const var &)
 Compares the values of two var objects, using the var::equals() comparison. More...
 
bool juce::operator<= (const var &, const var &)
 Compares the values of two var objects, using the var::equals() comparison. More...
 
bool juce::operator== (const var &, const var &)
 Compares the values of two var objects, using the var::equals() comparison. More...
 
bool juce::operator== (const var &, const String &)
 
bool juce::operator== (const var &, const char *)
 
bool juce::operator> (const var &, const var &)
 Compares the values of two var objects, using the var::equals() comparison. More...
 
bool juce::operator>= (const var &, const var &)
 Compares the values of two var objects, using the var::equals() comparison. More...