JUCE  v5.4.1-191-g0ab5e696f
JUCE API
Looking for a senior C++ dev?
I'm looking for work. Hire me!
juce_ThreadPool.h File Reference
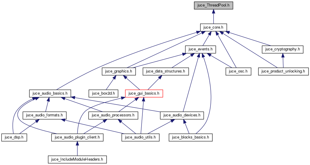
This graph shows which files directly or indirectly include this file:

Classes

class  juce::ThreadPool
 A set of threads that will run a list of jobs. More...
 
class  juce::ThreadPool::JobSelector
 A callback class used when you need to select which ThreadPoolJob objects are suitable for some kind of operation. More...
 
class  juce::ThreadPoolJob
 A task that is executed by a ThreadPool object. More...
 

Namespaces

 juce