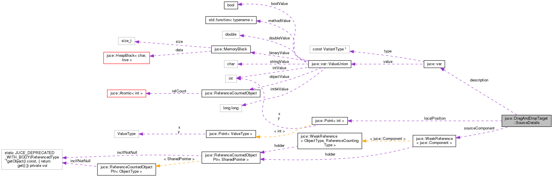
Contains details about the source of a drag-and-drop operation. More...
#include <juce_DragAndDropTarget.h>

Public Member Functions | |
| SourceDetails (const var &description, Component *sourceComponent, Point< int > localPosition) noexcept | |
| Creates a SourceDetails object from its various settings. More... | |
Public Attributes | |
| var | description |
| A descriptor for the drag - this is set DragAndDropContainer::startDragging(). More... | |
| Point< int > | localPosition |
| The local position of the mouse, relative to the target component. More... | |
| WeakReference< Component > | sourceComponent |
| The component from the drag operation was started. More... | |
Contains details about the source of a drag-and-drop operation.
|
noexcept |
Creates a SourceDetails object from its various settings.
| var juce::DragAndDropTarget::SourceDetails::description |
A descriptor for the drag - this is set DragAndDropContainer::startDragging().
The local position of the mouse, relative to the target component.
Note that for calls such as isInterestedInDragSource(), this may be a null position.
| WeakReference<Component> juce::DragAndDropTarget::SourceDetails::sourceComponent |
The component from the drag operation was started.